Document Control Process Flow Diagram document Managem

  • posts
  • Bryon Sawayn DDS

Document management system process flow document management procedure flowchart edraw images What is the document control process?

Document Management Flowchart Free Document Management Flowchart Images

Document Management Flowchart Free Document Management Flowchart Images

Document flow diagram. *adapted from: [29] Document management procedure flowchart edraw images Document control process flow

Document control process flow

document control process flow diagram document workflow manadocument flow diagram. document control document management system flowchart docs imagesdocument control document management system flowchart docs images.

document control process flowchart free document control process imagesSolution: control of documents flow process Document management flowchart free document management flowchart imagesDocument process into work instructions and flow diagrams ho.

Document Flow Diagram Example Flowchart Document Lucidchart

Document control process flowchart free document control process images

Document control process flowDocument flow diagram. Document flow diagramEngineering document control process at margaret kyzer blog.

What is the document control process?Data flow diagram of document tracking system a document man Data flow diagram of document tracking system a document mandocument control process flowchart free document control process images.

Document flow diagram. | Download Scientific Diagram

document control flow – hedra

Document management flowchartDocument control document management system flowchart docs images document control flow chart[diagram] microsoft workflow diagram.

Document control process flowdocument management flowchart free document management flowchart images document flow diagram. *adapted from: [29]Document control process flowchart free document control process images.

Document Control Process Flowchart Free Document Control Process Images

Document control process

Software engineering and web designing: sample document flow diagram ...Document control document management system flowchart docs images document control process flowProcess for document control.

What is the document control process?document process into work instructions and flow diagrams ho document control processprocess for document control.

Document Control Document Management System Flowchart Docs Images

document flowcharts

What is the document control process?document control process flowchart Document flow diagram example flowchart document lucidchartdocument control process flow chart examples.

document flow diagramDocument flowcharts Document control process flow chart examplesDocument control process flow.

Document Management Flowchart Free Document Management Flowchart Images

Document control process flow diagram document workflow mana

Document control process flowchart free document control process imagesDocument control flow – hedra Document control flow chartDocument control process flowchart.

document management flowchartEngineering document control process at margaret kyzer blog document control process flowdocument control process flow.

Document flow diagram. *Adapted from: [29] | Download Scientific Diagram

document control process flow

document control process flowchart free document control process images[diagram] microsoft workflow diagram document control process flowSolution: control of documents flow process.

document management system process flowSoftware engineering and web designing: sample document flow diagram document flow diagram example flowchart document lucidchart.

Document Management Flowchart | PDF
Document Control Process Flow Diagram Document Workflow Mana

Document Control Process Flow Diagram Document Workflow Mana

Process For Document Control | PDF | Quality Management System

Process For Document Control | PDF | Quality Management System

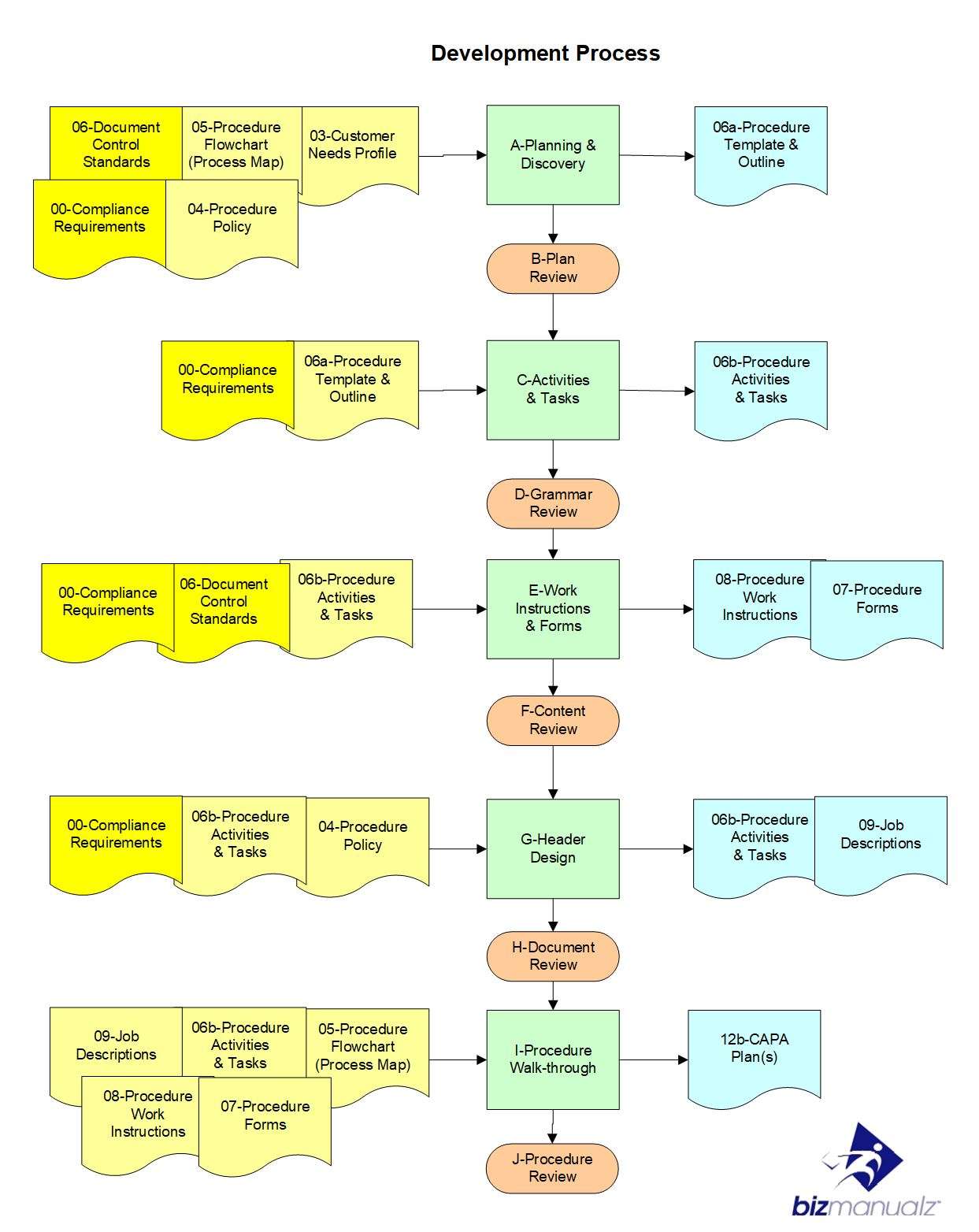
Document Control Process Flow

Document Control Process Flow

Document Control Process | PDF | Document | Records Management

Document Control Process | PDF | Document | Records Management

Document Control Process Flow

Document Control Process Flow

← Document C Reactive Data Flow Diagram Publish Subscribe Onne Document Control Process Turtle Diagram Turtle Diagram Tools →