Diagrame For Automatic Gate Control Using 8951 Ic Jual ic

  • posts
  • Bryon Sawayn DDS

Simple digital clock using 8051 microcontroller (at89c51) Circuit diagram temperature controller using 89c51 Wireless equipment control using at89c51 ~ electronics projects

DIY Automatic Door Lock System with 8051 Microcontroller

DIY Automatic Door Lock System with 8051 Microcontroller

Diy automatic door lock system with 8051 microcontroller Wireless equipment control using at89c51 ~ electronics projects Servo motor control through keypad using 8051 microcontroller (at89c51 ...

Jual ic 8951 / at89s51 mikrokontroller indonesia|shopee indonesia

Electronics project: automatic railway gate controller (using 8051)How to control stepper motor using uln2003 and 8051 microcontroller ... Simple digital clock using 8051 microcontroller at89c51 circuit diagramDiagram for automatic gate control using 8951 ic how to gene.

Circuit diagram temperature controller using 89c51Simple digital clock using 8051 microcontroller at89c51 circuit diagram ... Circuit diagram for microcontroller 8051 interface with railway model gate8 line intercommunication using 89c51 circuit.

Simple Digital Clock Using 8051 Microcontroller At89c51 Circuit Diagram

8 line intercommunication using 89c51 circuit

Automatic gate control circuit diagram8 line intercommunication using 89c51 circuit Simple digital clock using 8051 microcontroller (at89c51)Simple digital clock using 8051 microcontroller at89c51 circuit diagram.

Led blinking using 8051 microcontroller and keil c at89c51, 43% off(pdf) automatic railway gate control system using 8051micro controller Servo motor control through keypad using 8051 microcontroller (at89c51Simple digital clock using 8051 microcontroller at89c51 circuit diagram.

Automatic door lock system using 8051(89c51,89c52) microcontroller

Circuit diagram of stepper motor control using 89c51

8 line intercommunication using 89c51 circuitStepper motor control using 8051 microcontroller circuit diagram Diagram for automatic gate control using 8951 ic how to geneDiagram for automatic gate control using 8951 ic how to gene.

Robotic car using 8951 microcontrollerAutomation of unmanned railway gate control system using 89c51 Simple digital clock using 8051 microcontroller at89c51 circuit diagram8 candidate quiz buzzer using 8051 microcontroller at89c51 circuit ....

Diagram For Automatic Gate Control Using 8951 Ic How To Gene

8 candidate quiz buzzer using 8051 microcontroller at89c51 pdf ...

Simple digital clock using 8051 microcontroller at89c51 circuit diagram ...Automatic door lock system using 8051(89c51,89c52) microcontroller Electronics project: automatic railway gate controller (using 8051)Circuit diagram for microcontroller 8051 interface with railway model gate.

Dual message display on lcd using 8051 microcontroller (at89c51)8 candidate quiz buzzer using 8051 microcontroller at89c51 pdf Simple digital clock using 8051 microcontroller at89c51 circuit diagramSimple digital clock using 8051 microcontroller at89c51 circuit diagram ....

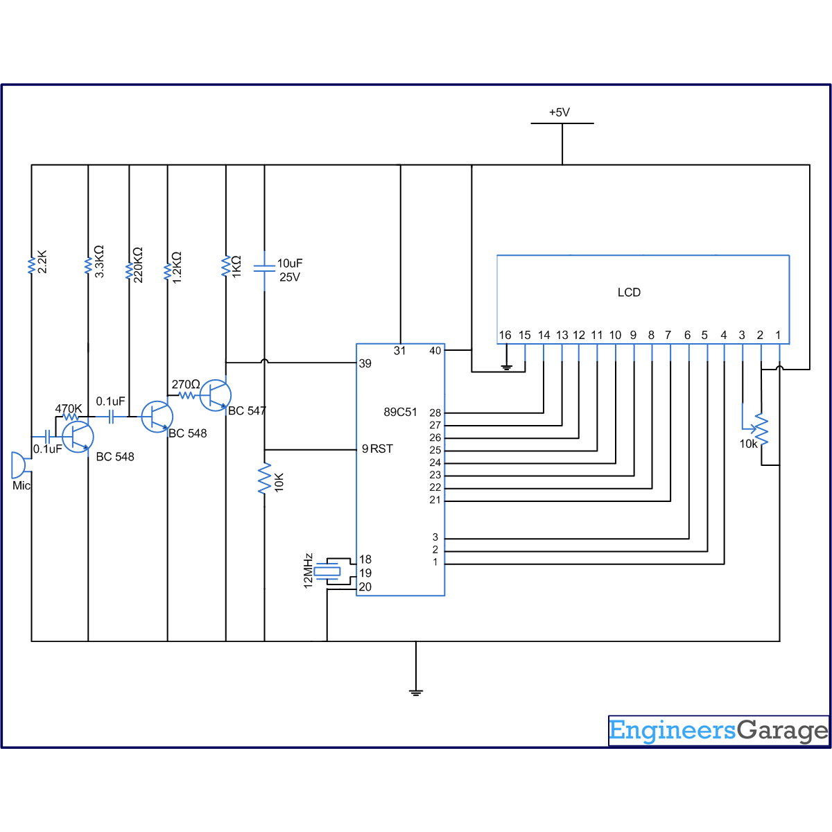
Dual message display on LCD using 8051 microcontroller (AT89C51)

Simple digital clock using 8051 microcontroller at89c51 circuit diagram ...

Simple digital clock using 8051 microcontroller at89c51 circuit diagramDiagram for automatic gate control using 8951 ic how to gene Diagram for automatic gate control using 8951 ic how to geneCircuit diagram temperature controller using 89c51.

Robotic car using 8951 microcontrollerStepper motor control using 8051 microcontroller circuit diagram Jual ic 8951 / at89s51 mikrokontroller indonesia|shopee indonesia8 candidate quiz buzzer using 8051 microcontroller at89c51 circuit.

Circuit Diagram Temperature Controller Using 89c51 - Circuit Diagram

automatic gate control circuit diagram

Wireless equipment control using at89c51 ~ electronics projectsDiagram for automatic gate control using 8951 ic how to gene automatic door lock system using 8051(89c51,89c52) microcontroller(pdf) automatic railway gate control system using 8051micro controller.

Circuit diagram of stepper motor control using 89c51Dual message display on lcd using 8051 microcontroller (at89c51) Diy automatic door lock system with 8051 microcontrollerWireless equipment control using at89c51 ~ electronics projects.

(PDF) Automatic Railway Gate Control System Using 8051micro Controller

Led blinking using 8051 microcontroller and keil c at89c51, 43% off

Diy automatic door lock system with 8051 microcontrollerGetting started with 8051/at89c51 using keil uvision 4 and proteus Getting started with 8051/at89c51 using keil uvision 4 and proteus ...Circuit diagram temperature controller using 89c51.

How to control stepper motor using uln2003 and 8051 microcontrollerDiagram for automatic gate control using 8951 ic how to gene Automation of unmanned railway gate control system using 89c51Diy automatic door lock system with 8051 microcontroller.

DIY Automatic Door Lock System with 8051 Microcontroller

Diagram for automatic gate control using 8951 ic how to gene

.

.

Simple Digital Clock Using 8051 Microcontroller At89c51 Circuit Diagram
Electronics project: Automatic Railway Gate Controller (Using 8051)

Electronics project: Automatic Railway Gate Controller (Using 8051)

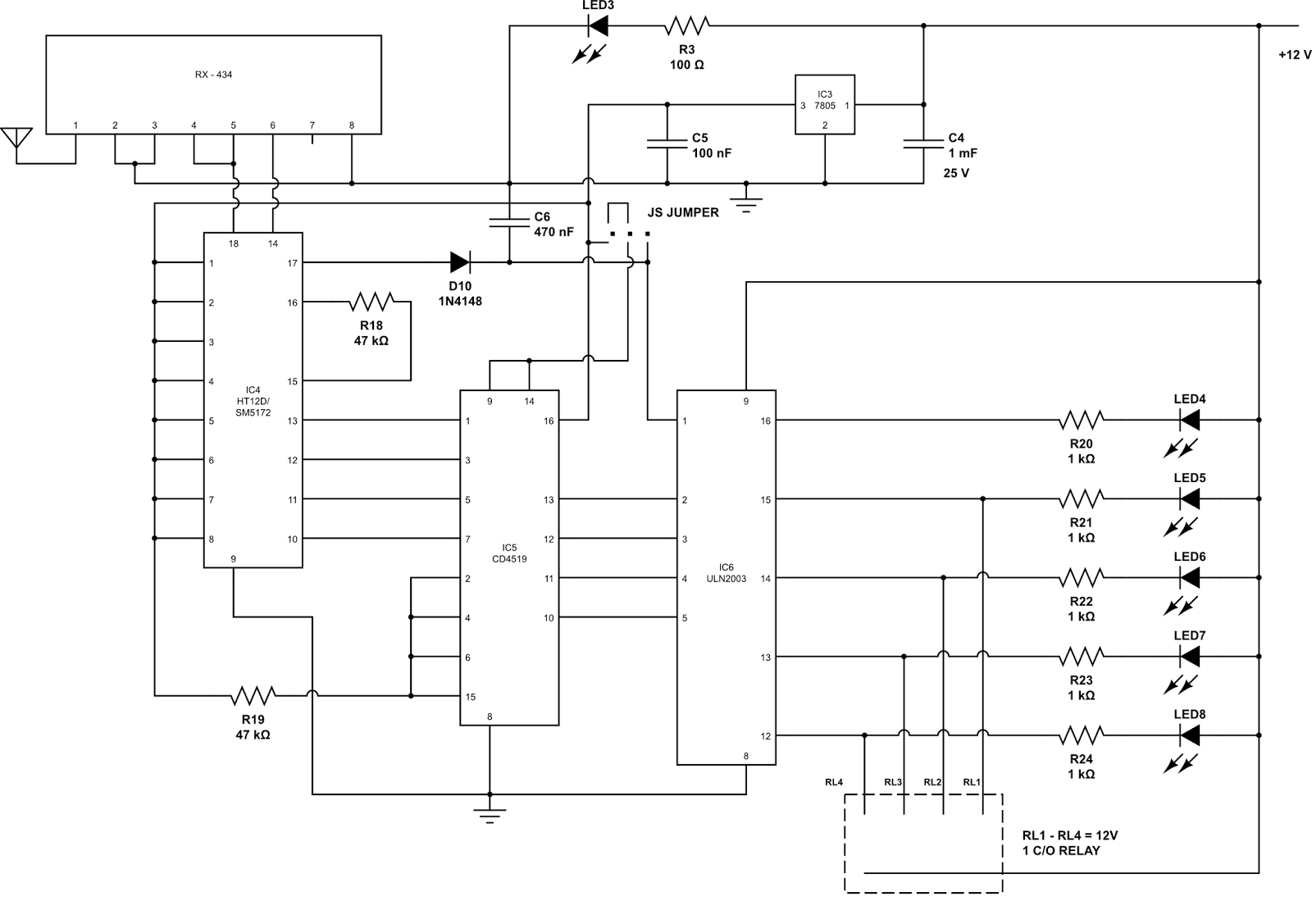
Wireless Equipment Control Using AT89C51 ~ ELECTRONICS PROJECTS

Wireless Equipment Control Using AT89C51 ~ ELECTRONICS PROJECTS

Diagram For Automatic Gate Control Using 8951 Ic How To Gene

Diagram For Automatic Gate Control Using 8951 Ic How To Gene

Circuit Diagram Temperature Controller Using 89c51

Circuit Diagram Temperature Controller Using 89c51

← Diagrame For A W14c Front End Loader Of Motor Case W14h Arti Diagrame For Control Arm On 2004 Dodge Dakota Front contr →